2009届春季毕业研究生派遣通知

2009-03-20  点击:[]

2009届春季毕业研究生派遣通知

全院2009届春季毕业研究生:

今年公司共有54名研究生春季毕业,公司办理离校手续时间为3月25日,由于毕业生人数少,公司不集中办理离校手续,具体要求见:

1、研究生院关于《2009届春季毕业研究生派遣须知》;

2、2009届春季毕业研究生到湖北省高校毕业生就业指导服务中心户档托管的通知;

3、毕业生办理离校手续注意事项;

4、软件工程硕士研究生毕业离校程序。

请各毕业生按公司统一要求办理离校手续。

304永利集团

2009年3月18日

1.2009届春季毕业研究生派遣须知

今年公司共有694名研究生春季毕业,为做好公司2009届春季毕业研究生的派遣工作,使毕业研究生能按时顺利离校,现将有关事项通知如下:

一、毕业研究生办理离校手续的时间

1、时间:3月25日

2、由于春季毕业生人数少故不集中办理离校手续

二、毕业研究生办理离校手续的程序

1、在各院、系(所)领取《304永利集团毕业研究生办理离校手续通知单》。

2、持《304永利集团毕业研究生办理离校手续通知单》,到所在院系办理户口、党团组织关系等接转手续。毕业生到所在财务片清理有关手续,由所在财务片盖章。员工宿舍管理中心的相关手续,只需在所在楼栋办理。春季毕业生到校医院办理盖章和医疗证交回手续,到保卫处户政室办理离校通知单盖章手续。

3、就业方案为待分的员工同时办理离校手续。就业方案为到湖北省高校毕业生就业指导中心托管户档的毕业生同时办理离校手续。已办完湖北省高校毕业生就业指导中心户档托管手续毕业生的报到证、户口迁移证由公司就业办为其办理集中报到的相关手续。托管办理完毕的毕业生党员(含预备党员)自己将“党员组织关系介绍信”与相关材料一起交湖北省高校毕业生就业指导中心户档托管部,领取流动党员证(具体要求请见09届春季毕业生户档

托管通知)。

4、办理完《304永利集团研究生办理离校手续通知单》上各项栏目后,持通知单到所在院、系(所)领取毕业生报到证、毕业证、学位证,(博士生自授予日期起三个月后到所在院、系(所)领取学位证)。

5、欠费的毕业生(欠学费、住宿费等)请按公司财务处有关交费须知办理交费手续后,持公司财务处盖章的收据(注明“费用结清”)和离校通知单到所在院、系(所)领取毕业研究生报到证,到研究生院领取毕业证、学位证。

6、毕业研究生自行办理行李托运。

7、到上海就业的员工凭上海市《关于同意非上海生源高校毕业生办理本市户籍的通知》到湖北省高校毕业生就业指导中心出具报到证。

8、毕业派遣时没有领到毕业证和学位证的员工(包括欠费的毕业生),请将报到证或将“离校手续通知单”复印,到时凭复印件领取相关证书。

9、毕业生无派遣费。需提供奖学金金额和发放日期的请与院系教务员联系。

10、凡是3月31日前不能答辩的员工不能办理离校手续。

三、毕业研究生办理离校手续有关注意事项

1、毕业研究生在办理离校手续前,需交还借用公司的书籍、资料软件以及本单位(教研室、课题组、实验室)的器材等公物。

2、毕业研究生要做到文明离校,注意保管好自己的毕业证、学位证、报到证、户口迁移证等证件和自己的贵重物品,防止意外。

3、毕业派遣期间,对不按政策规定和要求办理离校手续、损坏公物等违纪行为的毕业生,公司将依据有关规定给予批评教育和处理。

304永利集团研究生院

二00九年三月十二日

2.2009届春季毕业研究生到湖北省高校毕业生就业指导服务

中心户档托管的通知

1、毕业生办理好托管手续后,将由本人留存的托管申请表复印后将复印件交院系。

2、公司将集中办理到省高校毕业生就业指导服务中心报到的相关手续。请院系务必于3月26日将托管毕业生的户口迁移证交研究生就业办以便为其办理集中报到手续

3、办理到高校毕业生就业指导服务中心户口、档案托管手续的毕业生(档案由公司转寄到省高校毕业生就业服务中心)。二年内找到就业单位,与用人单位签订就业协议书(公司的协议书,由公司盖章)。凭《高校毕业生户档托管申请表》原件、与用人单位签订的《就业协议书》或录博通知书等,到省高校毕业生就业指导服务中心户档托管部办理报到证等相关手续(自托管报到之日起,30日后方可办理户档迁出手续)。

4托管办理完毕的毕业生,如果是党员(含预备党员),请在2009年10月30前将“党员组织关系介绍信”与其它材料一起交省高校毕业生就业指导中心户档托管部,领取流动党员证。

5、春季派遣已到单位就业的毕业生,因工作单位不能接收户档,而需要到省高校毕业生就业指导服务中心进行户档托管的已就业毕业生,请持单位证明材料经研究生就业办审核后,随暑期毕业生办理到省就业中心的托管改派(具体时间另行通知)

研究生就业办

09年03月9日

3.毕业生研究生办理离校手续注意事项

1、公司北楼210#领《离校通知单》,员工签字。如果代领,要征得导师同意的委托书,并留下代领人身份证复印件;

2、毕业生做好毕业信息登记

3、办理毕业生托管手续的员工,其户口迁移证、报到证统一由公司交湖北省就业指导中心

4、贷款员工签订贷款确认书

5、员工党员:补齐党费至2009年3月 0.5元/月 做好联系方式、组织关系转接登记

6、归还向公司借阅的书籍、办公用品、实验设备等

7、全部手续办完后,双证员工在210#领报到证和户口迁移证,并交《离校通知单》 户口迁移证工本费 外省: 7元 本市:2元

8、全部手续办完后,单证员工将《离校通知单》交教务办公室马老师(202#)

教务办公室 :公司北楼202#

学工办公室 :公司北楼210#

实验室办公室:公司北楼502#

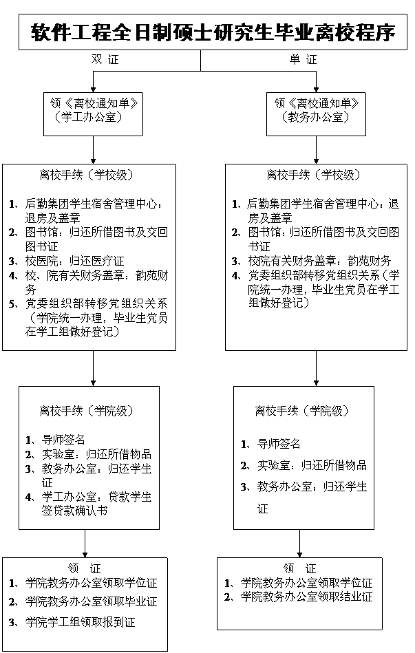
4、软件工程硕士研究生毕业离校程序

说明:

1、毕业生办理离校手续时带齐员工证、借书证、医疗证、缴费单等相关材料

2、公司及公司集中办理全日制硕士毕业研究生(单、双证)离校手续,请毕业生按通知要求来校办理离校手续,过时不再办理

3、如员工证丢失,交工本费12元

4、毕业生办完离校手续后,单证员工将《离校通知单》交教务办公室马老师,双证员工将《离校通知单》交学工办公室熊老师

5、主要单位办公地点:

图书馆:主校区图书馆老馆二楼中厅

员工宿舍管理中心:主校区东二区18号101室

校医院:主校区医院

韵苑财务:东校区网络公司大楼四楼

公司教务办公室:北楼202#

公司学工办公室:北楼210#

公司网络管理办公室:北楼502#

上一条:304永利集团分党校课程安排 下一条:06级春季毕业研究生注意

304永利集团

地址: 湖北省武汉市洪山区珞喻路1037号 

           304永利集团东校区恩明楼304永利集团1011室

Copyright 中国·永利集团(304am-VIP认证)官网-Official Platform 版权所有 All Rights Reserved

联系我们:

Email: sse@hust.edu.cn 

电话: 027-87792255

经理信箱:ssedean@hust.edu.cn

书记信箱:sseshuji@hust.edu.cn